?
隨著大家生活水平提高和消費需求多元化,進口水果也越來越多地走進千家萬戶。炎炎夏日,正值水果進口的旺季。今天我們來了解一下水果進口報關流程資料以及準入范圍、進口水果注意事項等。

近期,海關總署也發布相關公告,允許進口智利鮮食柑橘、美國鮮食藍莓和美國鮮食鱷梨。
5月15日,海關總署發布2020年第67號公告,允許進口智利鮮食柑橘。
5月13日,海關總署發布2020年第64號公告,允許進口美國鮮食藍莓。
4月26日,海關總署發布2020年第60號公告,允許進口美國鮮食鱷梨。
2020年5月15日,海關總署更新了《準予進口新鮮水果種類及輸出國家地區名錄》和《準予進口冷凍水果種類及輸出國家地區名錄》。
一、準予進口新鮮水果種類及輸出國家地區名錄(2020.05.15更新)
根據海關總署2020年5月15日發布的最新名錄,截至目前,共47個國家/地區新鮮水果種類獲得我國檢驗檢疫準入。



部分截圖,更多準入可咨詢我們了解
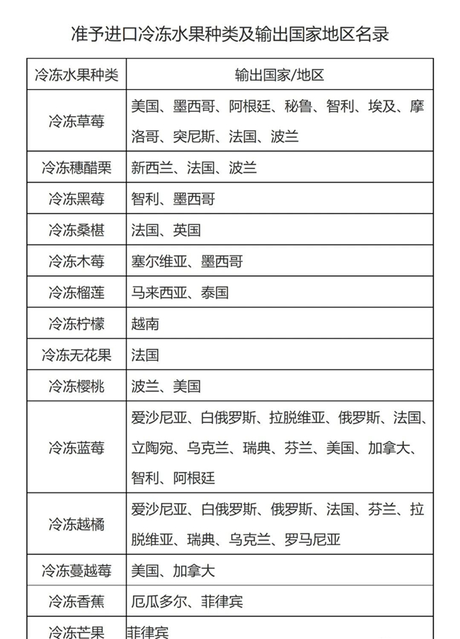
二、準予進口冷凍水果種類及輸出國家地區名錄(2020.05.15更新)

部分截圖
常規進口的水果種有:
櫻桃(水果),羅望子、桔、蘋果、番荔枝、橙、柚、木瓜、楊桃、番石榴、紅毛丹、蓮霧、菠蘿蜜、椰色果、菠蘿、人生果、香蕉、西番蓮、椰子、龍眼、榴蓮、芒果、荔枝、山竹。
自2019年7月1日起
泰國芒果、榴蓮、龍眼、荔枝和山竹等
5種輸華水果的果園和包裝廠須經總署注冊登記
下面就我們來介紹一下水果進口報關的具體操作事宜:
一、水果進口報關具體流程
1、進口企業向海關辦理水果收貨人備案,取得進口水果資質。
2、查看擬進口的水果是不是在允許進口水果名錄之內,名錄清單詳見上文。
3、如果擬進口的水果在允許進口水果名錄之內,應注核實擬進口口岸是否有進口水果資質,目前獲得進境水果指定口岸資質的可以進口我國允許的所有進口水果品種。
4、進口水果之前,應辦理檢疫審批并取得《進境動植物檢疫許可證》。
5、水果進口報關申報時需提供如下單證:
①貿易合同
②商業發票
③裝箱清單
④載貨清單
⑤提(運)單
⑥代理報關(報檢)授權委托書
⑦合格保證
⑧進境動植物檢疫許可證
⑨對方國家原產地證(如需),對方國家植物檢疫證書
⑩以及需要提供的其他進出口單證
二、水果進口報關進境動植物檢疫許可證審批流程
1、審批應在合同簽定前辦理。
2、申請辦理檢疫審批手續的單位應當是具有獨立法人資格并直接對外簽訂貿易合同或者協議的單位。
3、申請辦理檢疫審批手續在“互聯網+海關”登錄,并在動植物檢疫模塊下選擇相應的類別。
4、首次申請的企業,提交注冊信息,經審核通過后即可申請檢疫許可證;
5、申請企業按要求填寫申請單并上傳隨附單證,如果提交的隨附單證不在列表內,須在“需要提供的其他材料”一欄中上傳;在“其他隨附單證”中填寫上一份許可證使用信息,首次申請的需填寫:“本公司為本年度新備案企業”。
6、許可證初審:直屬海關受理人員接到隨附單證后,與網上電子申請表核對,提交到審核人員,一般5個工作日內,審核人員將符合要求的申請表提交到終審人員,不符合要求的注明原因退單。
7、許可證終審:初審合格后,海關總署自受理初審之日起20日內,作出準予許可或不準予許可的決定。
8、進境動植物檢疫許可證自簽發之日起六個月內有效,有效期內可在許可數量范圍內分批進口,可以跨年度使用。
9、僅能從許可證批復的進境地點進口。
三、水果進口報關注意事項
1、水果應來自指定的產地、果園和包裝廠。
2、水果包裝箱上應標注或有標識注明水果名稱、產地、包裝廠名稱或代碼。
3、水果品種應與許可證許可的內容相符,數量不得超過許可的數量,不得夾帶未經審批的水果種類。
4、水果應不帶土壤、枝、葉以及中國關注的病、蟲、雜草等危險性有害生物。
5、水果中的農藥殘留、重金屬等有毒有害物質的含量應符合中國標準。
6、辦理輸出國/地區官方植物檢疫證書。
注意:用集裝箱裝運的,應在證書上體現集裝箱號;證書上的收貨人和已辦理的《進境動植物檢疫許可證》上的收貨人和簽訂貿易合同者應三者一致;如果雙邊協議有要求在證書上體現特殊聲明的,應聲明。
7、雙邊協議有特殊要求的,按雙邊議定書執行。
中國的進口一般繳納的稅分為兩種:
關稅和增值稅
如何計算交稅:
1.關稅稅額=貨值×關稅稅率
2.增值稅稅額=(關稅稅額+貨值)×增值稅稅率
3.綜合稅率=(1+關稅稅率)×(1+增值稅稅率)-1
以上是水果進口報關,水果準入范圍目錄名單等相關內容,如果您有貨物需要進口,歡迎在右下角在線咨詢我們,或者致電咨詢。感謝您的閱讀。
本文來源:http://www.sanhesb.cn/newsInfo/6/969.html
本文標題:水果進口報關 | 5月中國海關準入水果名單大全,關sir告訴你
注:本文部分圖文來源于網絡,如有侵權聯系我們刪除,謝謝!
上海進貿通進出口通關經驗,10+分公司,支持全國進口申報;是海關AEO高級認證企業,專注全球門到門,一站式進口代理清關服務!我司業務范圍:國際運輸、進口報關清關、倉儲配送、代簽外貿合同與付匯、暫時進出口等。全國免費咨詢電話tel:400-107-2816